Quanto l’archeologia diventa un’opportunità per disegnare il futuro / How much archaeology becomes an opportunity to design the future
Downloads
Additional Files
Pubblicato
Fascicolo
Sezione
Licenza
La licenza adottata è la Creative Commons - Attribuzione/Condividi allo stesso modo. Ovvero, gli autori che pubblicano su questa rivista accettano le seguenti condizioni:
- Gli autori mantengono i diritti sulla loro opera e cedono alla rivista il diritto di prima pubblicazione dell'opera, contemporaneamente licenziata sotto una Licenza Creative Commons - Attribuzione che permette ad altri di condividere l'opera indicando la paternità intellettuale e la prima pubblicazione su questa rivista.
- Gli autori possono aderire ad altri accordi di licenza non esclusiva per la distribuzione della versione dell'opera pubblicata (es. depositarla in un archivio istituzionale o pubblicarla in una monografia), a patto di indicare che la prima pubblicazione è avvenuta su questa rivista.
- Gli autori possono diffondere la loro opera online (es. in repository istituzionali o nel loro sito web) prima e durante il processo di submission, poiché può portare a scambi produttivi e aumentare le citazioni dell'opera pubblicata.
DOI:
https://doi.org/10.13138/2039-2362/2196Abstract
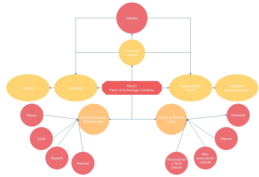
Il paper presenta il modello dell’Area archeologica di Poggio del Molino a Populonia (Piombino, LI) attraverso l’intervento dell’Associazione culturale Past in Progress che ha, nel tempo, acquisito una grande rilevanza, soprattutto a livello internazionale: dal 2008 al 2018, i partecipanti che hanno condiviso “attivamente” l’esperienza archeologica populoniese sono stati oltre duemila. Oggi, a Poggio del Molino è in corso la realizzazione di un Parco di Archeologica Condivisa (PArCo), il primo in Italia. Caratterizzato da un grande set d’offerta didattica, contenutistica ed esperienziale, il PArCo agirà mediante la strutturazione di “esperienze” autentiche e once-in-a-lifetime per rispondere ai bisogni di turisti, volontari e visitatori extra-territoriali. Forse in un mondo in cui i viaggiatori sono “cittadini temporanei”, attrarre un turismo consapevole unito alla capacità di generare valore sono le vere frontiere naturali e contemporanee dell’archeologia pubblica.
This paper outlines the management strategy implemented by the cultural association Past in Progress over the archaeological area of Poggio del Molino near Populonia (Piombino, LI). Since 2008, Past in Progress’s model has achieved particular success at the international level, with more than 2,000 participants having taken an “active” share in archaeological experiences in the territory of Populonia. More recently at Poggio del Molino, developments have been initiated to transform the area into a “Shared Archaeology Park” (Parco di Archeologia Condivisa/PArCo), the first in Italy. Characterized by a diverse set of didactic, content-based, and experiential amenities, the PArCo will serve to structure authentic and “once-in-a-lifetime” experiences, responding to the needs of tourists, volunteers, and non-local visitors. In a world in which travelers function as “temporary citizens”, generating a form of tourism which is both conscious and capable of creating real value is the real “next frontier” of public archaeology.
Riferimenti bibliografici
Alfarè L., Ruoss E. (2019), Sustainable Tourism as Driving Force for Cultural Heritage Development, Rome: National Research of Italy.
Alvesson M., Sveningsson S. (2008), Changing Organizational Culture – Cultural change work in progress, London: Routledge.
Archaeological Institute of America (2015), A guide to best practices for Archaeological Tourism, https://store.archaeological.org/sites/default/files/files/TG-April%202013.pdf, 05.09.2019.
Baione C., Johnson T.D., Megale C. (2018), Communicating Archaeology at Poggio del Molino. 3D Virtualization and the Visitor Experience On and Off Site, in Proceedings of the 1st International and Interdisciplinary Conference on Digital Environments for Education, Arts and Heritage, edited by A. Luigini, Cham: Springer, pp. 681-690, https://doi.org/10.1007/978-3-030-12240-9_70.
Bandini S., Locatelli M., Mantegari G., Simone C., Vizzari G. (2019), An integrated approach to the Valorization of Cultural Heritage, University of Milano Bicocca: Cultural Resource Managament research center (CRESM).
Biehl P., Prescott C. (2013), Heritage in the context of Globalization, New York: Springer.
Bracchitta L., Monti S. (2019), La gestione dei beni culturali, Santarcangelo di Romagna: Maggioli.
Bueno M. (2011), Mosaici e pavimenti della Toscana. II secolo a.C. – V secolo d.C., Roma: Quasar.
Bueno M., Genovesi S., Megale C. (2012), Nuovi mosaici dalle terme della villa romana di Poggio del Molino (Populonia, LI), in Atti del XVIII Colloquio dell’Associazione italiana per lo Studio e la Conservazione del Mosaico (Cremona, 2012), a cura di C. Angelelli, Tivoli: Scipta Manent, pp. 517-526.
Bueno M., Megale C. (2019), La villa romana di Poggio del Molino (Populonia, LI). Nuovi mosaici dal settore residenziale, in Atti del XXIV Colloquio dell’Associazione italiana per lo Studio e la Conservazione del Mosaico (Este, 2018), a cura di M. Bueno, C. Cecalupo, M.E. Erba, D. Massara, F. Rinaldi, Tivoli: Scripta Manent, pp. 211-220.
Cambi F., Acconcia V., Camusso G., Quaglia L. (2007), Lo scavo della spiaggia di Baratti (Populonia), in Materiali per Populonia 6, a cura di L. Botarelli, M. Coccoluto, M.C. Mileti, Pisa: ETS, pp. 303-334.
Carta M. (1999), L’armatura culturale del territorio. Il patrimonio culturale come matrice di identità e strumento di sviluppo, Milano: FrancoAngeli.
Casalini A., Jahier L. (2016), Trust against Fear. The Role of Culture and the Future of Europe, «Tafter Journal», n. 89, <https://www.tafterjournal.it/2016/07/15/the-role-of-culture-and-the-future-of-europe/>, 05.09.2019.
Chia Ming Soon S. (2017), Protection and Conservation of Archaeological Heritage in Malaysia: Issues and Challenges, in Collision or Collaboration. Archaeology Encounters Economic Development, edited by P.G. Gould, K.A. Pyburn, London: Springer, pp. 29-45.
Clark J., Wise N., edited by (2018), Urban Renewal, Community and Participation, London: Springer.
Colavitti A.M. (2018), Urban Heritage Management: Planning with History, London: Springer.
Comer D.C. (2012), Tourism and Archaeological Management at Petra – Driver to Development or Destruction?, Baltimore-London: Springer.
Commission for Social Policy, Education, Employment, Research and Culture (2018), How to design cultural development strategies to boost local and regional competitiveness and comparative advantage: overview of good practices, Brussels: European Union and the Committee of the Regions.
Copeland T. (2004), Presenting Archaeology to the Public: Constructing Insights On-site, in Public archaeology, edited by T. Schadla-Hall, N. Merriman, New York: Routledge, pp. 146-158.
CST (2019), Turismo nelle città d’Arte e nei borghi d’Italia, Firenze: CST.
De Tommaso G., a cura di (1998), La villa romana di Poggio del Molino (Piombino-LI). Lo scavo e i materiali, «Rassegna di Archeologia», n. 15, pp. 119-348.
De Tommaso G., Ghizzani Marcìa F., Megale C. (2010), La villa romana di Poggio del Molino e il Progetto Archeodig: un nuovo approccio all’archeologia sul campo, in Materiali per Populonia 9, Atti della Giornata di studi (Milano, 8 maggio 2009), a cura di G. Baratti, F. Fabiani, Pisa: ETS, pp. 163-180.
De Tommaso G., Megale C., Genovesi S., Martinozzi C., Corona C. (2012), Piombino (Li). Populonia. Villa di Poggio del Molino: breve sintesi della campagna 2012, «Notiziario della Soprintendenza per i Beni Archeologici della Toscana», n. 8, pp. 467-473.
Demas M. (2003), Conservation and Management of Archaeological Sites, Los Angeles: The Getty Conservation Institute.
Genovesi S., Megale C. (2016), The Roman Settlement of Poggio del Molino: the Late Republican Fort and the Early Imperial Farm of Poggio del Molino. Preliminary data, «FOLD&R», n. 347, http://www.fastionline.org/docs/FOLDER-it-2016-347.pdf, 05.09.2019.
Hassan F.A. (2017), The Future of Cultural Heritage Management: Ethics and Development, in Collision or Collaboration. Archaeology Encounters Economic Development, edited by P.G. Gould, K.A., London: Springer, pp. 15-28.
Heritage Branch of the Department of Planning (2009), Guidelines for the preparation of Archaeological Management Plans, New South Wales: Heritage Branch of the Department of Planning, https://www.environment.nsw.gov.au/resources/heritagebranch/heritage/AMPguideline.pdf, 05.09.2019.
Kets de Vries M., Guillén Ramo L., Korotov K. (2009), Organizational Culture, Leadership, Change and Stress, Insead Working Paper Series, Fontainebleau: INSEAD, https://sites.insead.edu/facultyresearch/research/doc.cfm?did=41924, 05.09.2019.
Kulsrisombat N. (2014), Culture Driven Urban Regeneration: A case study of the Kadeejeen neighbourhood, Bangkok: Chulalongkorn University, Faculty of Architecture, Department of Urban and Regional Planning.
Landry C., Greene L., Matarasso F., Bianchini F. (1996), The Art of Regeneration. Urban Renewal through Cultural Activity, London: Demos.
Levy T.E., Jones I.W., edited by (2018), Cyber-Archaeology and Grand Narratives. Digital Technology and Deep-Time Perspectives on Cultural Change in the Middle East, London: Springer.
Makuvaza S., edited by (2018), Aspects of Management Planning for Cultural World Heritage Sites, London: Springer.
Matero F., Fong K. L., Del Bono E., Goodman M., Kopelson E., McVey L., Turton C., (1998), Archaeological site conservation and management. An appraisal of recent trends, «Conservation and Management of Archaeological Sites», 2, n. 3, pp. 129-142, https://doi.org/10.1179/cma.1998.2.3.129.
Matsuda A., Okamura K. (2011), Introduction: new perspectives in global public archaeology, in New perspectives in global public archaeology, edited by A. Matsuda, K. Okamura, New York: Springer, pp. 1-18.
Megale C. (2015), Anche gli archeologi fanno crowdfunding, in Archeostorie. Manuale non convenzionale di archeologia vissuta, a cura di C. Dal Maso, F. Ripanti, Milano: Cisalpino, pp. 147-154.
Megale C. (2016), Il forte tardo repubblicano di Poggio del Molino: controllo e difesa di un territorio, in Materiali per Populonia 11, a cura di V. Di Cola, F. Pitzalis, Pisa: ETS, pp. 245-257.
Megale C. (2019), La logica del SÌ. Volontari del sapere, economia e benessere per lo scavo archeologico del III millennio, in Una lezione di archeologia globale. Studi in onore di Daniele Manacorda, a cura di M. Modolo, S. Pallecchi, G. Volpe, E. Zanini, Bari: Edipuglia, pp. 481-488.
Megale C., a cura di (2018), Costruire il passato in Etruria. Il senso dell’archeologia nella società contemporanea, Pisa: ETS.
Megale C., Genovesi S. (2013), Economy and production in Late Republican Settlement of Poggio del Molino, Populonia, in Identity and Connectivity: Proceedings of the 16th Symposium on Mediterranean Archaeology (Florence, 1-3 March), edited by L. Bombardieri, A. D’Agostino, G. Guarducci, V. Orsi, S. Valentini, «BAR International Series», 2581, n. 2, pp. 901-908.
Megale C., Monti S. (c.s.), Il paesaggio resiliente dei Monti di Campiglia, in Museum.dià. Landscape/Mindscape, Atti del VI Convegno Internazionale (Roma, Museo Nazionale Etrusco di Villa Giulia, 2019), in corso di stampa.
Messina G. (2016), Development of marginal destinations: the case of Menfi, «Tafter Journal», n. 89, http://www.tafterjournal.it/2016/07/15/development-of-marginal-destinations-the-case-of-menfi/, 28.08.2019.
Montalto V. (2018), Tourism as a driver of cultural vibrancy in lesser known destinations: a link yet to be explored?, «Tafter Journal», n. 102, https://www.tafterjournal.it/2018/09/15/tourism-as-a-driver-of-cultural-vibrancy-in-lesser-known-destinations-a-link-yet-to-be-explored/, 28.08.2018.
Monti S. (2012), Non è un museo per tutti, «Tafter Journal», n. 44, http://www.tafterjournal.it/?s=Non+%C3%A8+un+museo+per+tutti, 05.09.2019.
Monti S. (2018), Non-hype Instruments for territorial development, «Tafter Journal», n. 99, http://www.tafterjournal.it/?s=Non-hype+Instruments+for+territorial+development, 05.09.2019.
Monti S., Casalini A. (c.s. a), Urban Renewal. Cultural and Creative Industries – Economic Development and Urban Regeneration, «CROMA», in corso di stampa.
Monti S., Casalini A. (c.s. b), Managing Archaeology. Asset: quando l’archeologia incontra lo sviluppo sostenibile, in Museum.dià. Museologia. Reti creative. Paradigmi museali di produzione, gestione, comunicazione nell’era iperconnettività, Atti del III Convegno Internazionale di Museologia (Roma, Museo Nazionale Etrusco, 2018), in corso di stampa.
Mot T., Petroman I. (2014), The valorization of the archaeological potential of Callatis Fortress through historical tourism, «Lucrari Stiintifice Seria I», Facultatea de Management Agricol, 16, n. 4, pp. 108-111.
Murzyn-Kupisz M., Działek J. (2013), Cultural Heritage in building and enhancing social capital, «Journal of Cultural Heritage Management and Sustainable Development», 3, n. 1, pp. 35-54.
ONT (2016), Il turismo culturale in Italia, http://www.ontit.it/opencms/opencms/ont/it/focus/focus/2016_turismo_citta_arte, 05.09.2019.
ONT (2018), Il turismo in cifre, http://www.ontit.it/opencms/opencms/ont/it/focus/focus/Turismo_in_cifre_1_2018?category=documenti/ricerche_ONT&sezione=focus, 05.09.2019.
Pavlović S. (2017), Improvement of tourist valorization – case study of the Viminacium archaeological site, «Collection of Papers – Faculty of Geography at the University of Belgrade», 65, n. 1a, pp. 393-406, https://doi.org/10.5937/zrgfub1765393p.
Revello Lami M. (2017), When archaeology meets the crowd. Nuovi modelli di cultura partecipativa per il finanziamento e la divulgazione della ricerca archeologica, in Raccontare l’archeologia. Strategie e tecniche per la comunicazione dei risultati delle ricerche archeologiche, a cura di S. Pallecchi, Sesto Fiorentino: All’Insegna del Giglio, pp. 145-161.
Ripanti F. (2017), Italian public archaeology on fieldwork: an overview, «Archeostorie. Journal of Public Archaeology», n. 1, pp. 93-104.
Shepherd E.J., Dallai L. (2003), Attività di pesca al promontorio di Piombino (I sec. a.C. – IX sec. d.C.), in Atti del II Convegno Nazionale di Archeologia subacquea, a cura di A. Benini, M. Giacobelli, Bari: Edipuglia, pp. 189-207.
Smollan R., Sayers J.G (2009), Organizational Culture, Organizational Change and emotions: a qualitative study, «Journal of Change Management», 9, n. 4, pp. 435-457, https://doi.org/10.1080/14697010903360632.
Zenker S., Jacobsen B., edited by (2018), Inter-Regional Place Branding, London: Springer.

